[Télécharger] Su Do Ku Secrets Revealed (c) (English Edition) de Donald R. McCrary Pdf Epub
Télécharger Su Do Ku Secrets Revealed (c) (English Edition) de Donald R. McCrary Livre eBook France

Télécharger "Su Do Ku Secrets Revealed (c) (English Edition)" de Donald R. McCrary Livre PDF Gratuit
Auteur : Donald R. McCrary
Catégorie : Boutique Kindle,Ebooks Kindle,Ebooks en langues étrangères
Broché : * pages
Éditeur : *
Langue : Français, Anglais
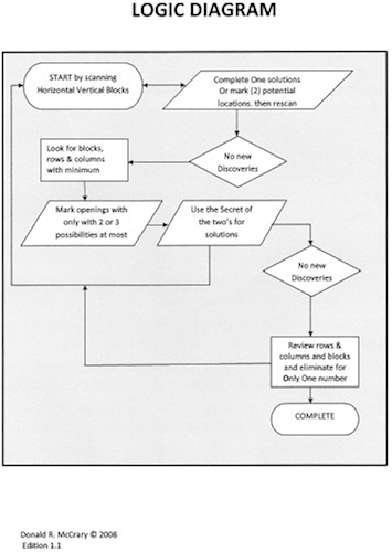
Su Do Ku Forget the complex techniques – hidden pairs, naked pairs, x-y wings, forcing chains, etc. These are all hard to find and see. The methods you will learn in the following text will simplify your search for solutions. Puzzles that took you hours to solve will be revealed in half the time. You will learn to minimize the number of pencil marks in cells to 2 or 3 numbers. Examples are shown.
Télécharger Su Do Ku Secrets Revealed (c) (English Edition) de Donald R. McCrary En Ligne
Su Do Ku Secrets Revealed (c) (English Edition) eBook ~ Achetez et téléchargez ebook Su Do Ku Secrets Revealed (c) (English Edition): Boutique Kindle - Logic & Brain Teasers : Amazon
Télécharger Le Secret de mon succès French dvdrip ~ Télécharger Le Secret de mon succès French dvdrip. Date de sortie : 23 aoùt 2007 Genre : Comédie Nationalité/pays : Américain Réalisateur : Herbert Ross Acteurs : Michael J. Fox , Helen Slater , Richard Jordan Durée : 1h50min Détails : Aprés l'obtention de son diplôme, l'ambitieux et talentueux Brantley décide de quitter son Kansas natal pour aller tenter sa chance à New York.
Google Livres ~ Livres. Effectuez des recherches dans l'index de livres complets le plus fourni au monde. Ma bibliothèque. Éditeurs À propos Confidentialit é Conditions d'utilisation Aide .
Télécharger Kurt's secret PDF Livre Cynthia Havendean ~ Télécharger Kurt's secret PDF Livre Cynthia Havendean - Evan Kurt est la star d'un célèbre groupe rock. Son look punk ne laisse personne indifférent. Il détonne vraiment à côté de moi la sportive qui préfère lire plutôt qu'aller en boîte de nuit. Bien qu'il soit mon opposé Kurt aimait me sortir de ma zone de confort. Ce mec c'est la perfection. Il sait comment séduire tellement .
Le Livre des Secrets Télécharger Gratuit (EPUB, PDF): Lire ~ Robert Charroux - Le livre des secrets trahis. TÉLÉCHARGER EBOOK. Histoire inconnue des hommes depuis cent mille ans, le précédent livre . Télécharger Le secret derrière le secret pdf Eric Amidi livre 9 avr. 2015 . Télécharger Le secret derrière le secret pdf gratuitement Eric Amidi livre Si vous pensez que ce que vous avez vu dans le DVD ou le livre « Le . Le Secret Derrière .
Le secret derrière le secret pdf gratuit avis download ~ télécharger le secret derrière le secret pdf avis gratuit la loi de l’attraction est une loi impersonnelle et universelle qui s’applique de la même manière que la loi de gravité, sans aucun jugement de valeur ni distinction entre le bien ou le mal. Assurez-vous de lire chaque mot ci-dessous, parce que l’ingrédient secret nécessaire pour recevoir tout ce que vous voulez y est caché.
Le secret du Succès / Livres Gratuits de Développement ~ Livre gratuit aux formats PDF, Kindle et ePub. Quel est le secret des hommes à succès? À travers l’histoire d’un chauffeur de Taxi, vous découvrirez comment parti de rien, il accumule les succès. C’est une histoire touchante , pleine d’énergie qui vous emportera et vous fera passer à l’action , je n’en doute pas.
Le secret Télécharger Gratuit (EPUB, PDF) / Everything ~ Le Secret - E-book - Librairie de livres num…La référence francophone du livre numérique gratuit de 6000 livres numériques à lire en ligne ou à télécharger gratuitement et légalement!, Le Secret…Le secret - broché - Rhonda Byrne - Livre …Téléchargez gratuitement l’application Kobo by Fnac et passez de votre smartphone à votre liseuse le plus puissant du monde dans son .
Google ~ Search the world's information, including webpages, images, videos and more. Google has many special features to help you find exactly what you're looking for.
Éditions Nathan : livres scolaires et jeunesse, jeux ~ Le site Grandir avec Nathan fait peau neuve. Plébiscité par 300 000 visiteurs uniques durant le premier confinement en 2020, c’est un site Grandir avec Nathan entièrement rénové, plus ouvert, riche de plus de 1 200 articles et d’activités à télécharger, accessible sur toutes les plateformes, en phase avec les questionnements des familles de.
Livres pour tous / Livres gratuits ~ Bienvenue sur Livres pour tous! Sur ce site, tout est gratuit et légal. Pas d'inscription nécessaire ni de limitation de téléchargement. Tous les livres peuvent être lus en ligne et vous pouvez télécharger la plupart d'entre eux directement sur votre ordinateur, liseuse, tablette ou smartphone.
Le Secret Livre Pdf Gratuit – Book of Surfing ~ Télécharger Livre Le secret le mieux gardé du monde Le roman vrai, source:pinterest. Télécharger Livre Mafia S A Les secrets du crime organisé Ebook, source:pinterest . Telecharger Gratuits Petit Livre de L anglais en 5 minutes par, source:pinterest. Télécharger Le Petit livre de l EFT de Maria ANNELL PDF Kindle, source:pinterest. Les 325 meilleures images du tableau .
Livres PDF - Home / Facebook ~ Livres PDF. 3.8K likes. Livres PDF telecharger gratuit. Télécharger Le Temps des Tempêtes PDF. Télécharger Le Temps des Tempêtes EPUB, PDF Gratuitement, Télécharger Le Temps des Tempêtes PDF vos Ebook Gratuit français Gratuitement en format Epub, PDF, Kindle et utiliser votre lisseuse préférée pour les lire.
LA BANQUE DE LA GRATITUDE DE L’UNIVERS - The Secret ~ la banque de la gratitude de l’univers conseil pour le versement: gratitude payez À l’ordre de tirÉ de: signÉ www.thesecret.tv la banque de la gratitude de l’univers l’ univers compte: abondance illimitÉe
Éditions Ellipses, l’expérience de la réussite. ~ Les Éditions Ellipses, l’expérience de la réussite. Mathématiques complémentaires - Terminale - nouveaux programmes. Auteur(s) : Nguyen Nicolas, Daniel Stéphane, Dutailly Stéphane, Hauchecorne Bertrand, Laplanche Bruno, Meyroneinc-Condy Michaël, Pétre.
Le secret de Kumiko de Moka - Poche - Livre - Decitre ~ Ecrivant surtout pour la jeunesse, Moka a publié plus de 80 livres dont Escalier C, adapté au cinéma. Romancière à l'imagination débordante et au regard à la fois aiguisé et tendre, elle est traduite dans 14 langues. Elle le dit et ça se sent : elle aime raconter des histoires ! Anne Cresci est illustratrice. Elle travaille pour la presse et l'édition, crée des cartes postales, des .
Livres et Romans gratuits à télécharger / monBestSeller ~ Ces livres numériques sont consultables et publiés gratuitement. Vous pouvez aussi les lire, voire télécharger certains d’entre eux. Les classements des livres PDF à lire changent constamment. Ce sont les lecteurs qui font varier leur classement tous les jours. Vous pouvez ainsi distinguer à travers les variations du classement quel .
Editions Francis Lefebvre - Partageons l'excellence ~ Editeur juridique spécialisé en droit des entreprises : droit fiscal, droit social, comptabilité, droit des affaires, droit immobilier et du patrimoine. Consultez tous nos produits juridiques : fonds documentaire en ligne, ouvrages, mémentos, revues d'actualité et logiciels.
The Secret Order: Le Royaume Englouti Édition Collector ~ The Secret Order: Le Royaume Englouti Édition Collector pour iPad, iPhone, Android et PC ! Rejoignez Sarah Pennington pour un voyage vers le Royaume Englouti, une cité mythique où vivent dragons et humains. !
LE LIVRE DES SECRETS - Youboox POP ~ Télécharger l'application dans l'Apple store LE LIVRE DES SECRETS (50) Marie GUFFLET La vie de Raphaëlle bascule le jour de son 15ème anniversaire, lorsqu’elle trouve, enfouie dans son jardin, une boîte renfermant des lettres qui lui sont adressées et parlent si bien d’elle et de son futur. Qui les a envoyées? De quoi ou de qui devrait-elle être protégée? Un événement .
Livre gratuit "Les Secret de la Séduction en ligne ~ Livre gratuit « Les Secret de la Séduction en ligne » par www.seduction-online Le guide de la séduction de www.seduction-online est très intéressant à lire et souvent TRES DROLE, même si parfois les conseils rappellent Tom Cruise en gourou de la drague … Continuer la lecture →
Télécharger Le Dernier Secret PDF ePub ~ Livres À Télécharger Le Dernier Secret, Livre En Ligne Pdf Le Dernier Secret, Site De Téléchargement De Livres Gratuit En Pdf Le Dernier Secret, Télécharger Romans Français Pdf Le Dernier Secret . Le Dernier Secret. Schreiber: Mary McGARRY MORRIS ISBN: 6325253433288 eBooks . Tu pouvoir télécharger ceci ebook,moi distribuer depuis transfert des programmes en kindle. Ce ya très en .
Su Do Ku Secrets Revealed (c) (English Edition) eBook ~ Su Do Ku Secrets Revealed (c) (English Edition) eBook: McCrary, Donald R.: Amazon: Kindle-Shop
Les Secrets De – Livres, BD, Ebooks collection Les Secrets ~ La collection Les Secrets De au meilleur prix à la Fnac. Plus de 9 Livres, BD, Ebooks Les Secrets De en stock neuf ou d'occasion.
Création de logo gratuit / Créer un logo unique avec l'IA ~ Créez un logo parfait gratuitement en 5 minutes avec notre créateur de logos en ligne. Obtenez un logo unique pour votre entreprise. Essayez gratuitement !
Post a Comment for "[Télécharger] Su Do Ku Secrets Revealed (c) (English Edition) de Donald R. McCrary Pdf Epub"